一般的な品質情報

サポート

AKM グループの品質方針: 世界中のお客様に信頼される、高品質で安全な製品・サービスを提供していく

  • 常にお客様の立場に立って、競争力となる新しい付加価値を創造し、提供する。
  • 法令・規制要求事項、及びお客様の要求事項に適合する、世界に向けた製品・サービスを供給する。
  • 現場からトップまで全員で、日常的に品質向上と環境対応に努め、継続的改善を行う。

旭化成エレクトロニクス株式会社
代表取締役社長
栗田直幸

旭化成エレクトロニクス株式会社 代表取締役社長 栗田直幸

AKM グループは、品質マネジメントシステムの国際規格である ISO9001 認証、および自動車セクター規格である IATF16949 認証を取得しています。

認証取得歴

1995 年 06 月 ISO9001 認証取得
2003 年 04 月 ISO9001:2000 認証取得
2008 年 07 月 ISO/TS16949:2002 認証取得
2011 年 07 月 ISO9001:2008 認証取得
2018 年 08 月 ISO9001:2015 認証取得
2018 年 08 月 IATF16949:2016 認証取得

AKM グループでは、製品の企画から開発、生産、生産終了に至る各段階を管理しています。次の段階へ移行するときは、製品要求事項を満たすために審査を行い、お客様の満足に繋がるように努めています。

AKM グループの製品実現段階

1-1  製品企画: 市場動向を調査し、製品仕様を定義し企画する
1-2  製品企画の審査
2-1  開発計画: 製品の詳細仕様を定義し、開発計画を策定する
2-2  開発計画の審査
3-1  開発実施: 製品および製造工程を設計開発する
3-2  生産開始のための審査
4-1  生産: 製品を量産し、継続的改善により安定生産する
5-1  生産終了の提案
5-2  生産終了: 製品の生産を終了する

製品実現体系の詳細は品質保証体系図に示すとおり、品質保証部門が生産までの各段階の審査、認定にかかわることで、製品開発の妥当性を確認しています。

品質保証体系図

品質保証体系図

AKM グループでは検証目的に応じて、JEITA、JEDEC、AEC-Q100 などの業界規格を参考にした試験を実施しています。 

信頼性認定

開発計画段階において、製品の用途、求められる信頼性レベル、およびお客様の要求事項を明確化します。

そのうえで、既存製品との差異 (新規性) を整理・評価し、AKM グループの標準試験条件および関連する業界規格に基づき、実施する信頼性試験内容および認定基準を決定します。

信頼性試験の実施後、あらかじめ定めた認定基準 (必要要件) をすべて満足していることを確認したうえで、製品の認定を行います。

差異分析のポイント (例)

  • 品質目標、実使用環境、実使用状態
  • 回路構成、レイアウトパターン、使用回路要素、適用しているデザインルールの厳しさ
  • 製造工程フロー、工程管理手法及び装置
  • チップとパッケージとの相互関係 (電極材料/構造、最上層保護膜、チップサイズ、タブサイズなど)

AKMグループ試験方式の事例

AKMグループ試験方式の事例

AKM グループの購買部門は、原材料やサービスなどを購入する場合、その品質や性能などを評価しています。購入先に対しても、ISO 9001 やIATF16949、ISO 14001 の認証取得を推奨し、お客様とのサプライチェーンを構築しています。また、評価にあたっては環境への配慮や含有物質についても考慮し、必要に応じ非含有証明書や不使用証明書などを入手し、確認しています。
環境負荷物質への対応や、グリーン調達に関しては「環境情報」をご参照ください。

委託先の管理

製造工程の一部を委託した場合、AKM グループでは委託先との間で取り交わした仕様に基づき、その協力体制を確立し、継続的な評価・検証によって AKM グループ製品の品質の維持・向上を推進しています。
その、サプライチェーンマネジメントの視点から、管理に際して次の点を考慮しています。

  1. 品質異常が起きてからの対応ではなく、品質異常の未然防止につながる活動の充実。
  2.  IATF 16949 への適合を到達目標とした委託先の品質マネジメントシステムの開発。

AKMグループが行っている委託先管理の活動

委託先管理

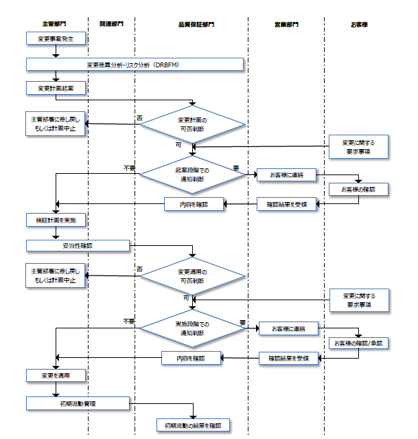
製品、及びプロセスの変更を行う場合は、品質や信頼性、及び環境規制等への影響の評価や検証、妥当性確認が必要です。AKM グループでは、J-STD-046 “CUSTOMER NOTIFICATION STANDARD FOR PRODUCT/PROCESS CHANGES BY ELECTRONIC PRODUCT SUPPLIERS”  などを参考に、あらゆる変更を対象とした変更管理のルールを定めています。

仕様の変更、もしくは製品の品質/信頼性に影響のある変更の場合や、お客様と事前の取り決めのある場合には、事前に変更の計画についてご連絡し、お客様の知見やご要望も反映させた検証を行います。お客様に通知する変更の例については表「お客様に通知する変更の例」をご参照ください。

お客様に通知する変更の例

お客様に通知する変更の例

変更管理の手順 (概要)

変更管理の手順 (概要)

AKM グループの製品について品質上の問題がある場合、AKM グループ営業担当が窓口となりますのでご連絡ください。お客様のご要望に基づき原因究明と再発防止対策を実施したのち、品質保証部門が取りまとめ、営業担当を通じてお客様に報告いたします。ご返却いただいた製品は、AKM グループ品質保証部門にて解析を行います。品質保証部門は解析結果に基づき、原因調査や再発防止対策についての検討を関連部門に指示します。関連部門は大別して設計開発部門、製造部門、外注管理部門 (外注委託先など) がありますが、必要に応じて品質保証部門も含む、これらの部門を横断する体制で取り組みます。

社内工程の不具合品も、「お客様からの返却品の解析フロー」に準じて関係部門と連携して解析を行っています。(製品や不具合症状に応じて、解析装置・手法を選択します)。

お客様での品質問題に対応するAKMグループの体制図

お客様での品質問題に対応するAKMグループの体制図

お客様からの返却品の解析フロー

お客様からの返却品の解析フロー